ArrayList
- ArrayList는 기존의 Vector를 개선한 것으로 구현원리와 기능적으로 동일!

- Vector는 ArrayList와 달리 자체적으로 동기화 처리가 되어 있음(Vector와 ArrayList의 차이는 동기화 유무)
- List인터페이스를 구현해서, 저장순서가 유지되고 중복을 허용한다.
- 데이터(객체)의 저장공간으로 배열을 사용한다. (배열기반)
- 이름에 List가 붙으면 리스트인터페이스를 구현한다는 의미 + 순서, 중복 허용
- ArrayList를 생성할 때, 저장할 요소의 개수를 고려해서 실제 저장할 개수보다 약간 여유 있는 크기로 하는 것이 좋다.(자동적으로 크기가 늘어나긴 하지만 처리시간이 많이 소요됨)

- 클래스 안에 객체 배열(Object [ ]) 포함 -> 모든 종류의 객체 저장 가능
ArrayList의 메서드
1) ArrayList의 생성자
| ArrayList( ) | 기본 생성자 |
| ArrayList(Collection c) | 매개변수로 Collection을 받으면 Collection에 저장되어있는 것을 ArrayList에 저장(Collection끼리 변환할 때 자주 사용) |
| ArrayList(int initialCapacity) | 배열의 길이를 지정 |
2) ArrayList의 추가 메서드
| boolean add(Object o) | ArrayList에 추가하는 메서드(매개변수에는 저장할 객체) -> 성공하면 true 반환, 실패하면 false 반환 |
| void add(int index, Object element) | 저장위치(index)를 지정해 줄 수 있음 |
| boolean addAll (Collection c) | Collection이 가지고 있는 요소를 그대로 저장 |
| boolean addAll(int index, Collection c) | 저장위치(index)를 지정해 줄 수 있음 |
3) ArrayList의 삭제 메서드
| boolean remove(Object o) | ArrayList에서 삭제 |
| Object remove(int index) | 특정위치에 있는 객체를 삭제 |
| boolean removeAll(Collection c) | Collection을 지정해주면 Collection에 있는 객체들을 삭제 |
| void clear( ) | ArrayList에 있는 모든 객체를 삭제 |
4) ArrayList의 검색 메서드
| int indexOf(Object o) | 객체가 어느 위치(몇 번째)에 저장되어 있는 지 찾기, 못 찾으면 -1 반환 |
| int lastIndexOf(Object o) | indextOf는 왼쪽에서부터 검색 lastIndexOf는 오른쪽에서부터 검색 |
| boolean contains(Object o) | 지정된 객체가 존재하는지 있으면 true, 없으면 false |
| Object get(int index) | 특정위치에 있는 객체 반환(객체 읽기) |
| Object set(int index, Object element) | 특정위치에 있는 객체 변경 |
| List subList(int fromIndex, int toIndex) | from 부터 to 사이에 있는 객체들을 뽑아서 새로운 리스트를 만듦(읽기 전용) |
| Object[ ] to Array( ) | ArrayList가 가지고 있는 객체 배열을 반환 |
| Object[ ] to Array(Object[ ] a) | |
| boolean isEmpty( ) | ArrayList가 빈리스트인지 확인 |
| void trimToSize( ) | 빈 공간 제거 |
| int size( ) | ArrayList에 저장된 객체의 개수 반환 |
예제 1)
public class Ex11_1 {
public static void main(String[] args) {
// 기본 길이(용량, capacity)가 10인 ArrayList를 생성
ArrayList list1 = new ArrayList(10);
//(숫자)는 부가설명 뜻함
list1.add(5); //(1) list1.add(new Integer(5);와 동일
list1.add(new Integer(4));
list1.add(new Integer(2));
list1.add(new Integer(0));
list1.add(new Integer(1));
list1.add(new Integer(3));
ArrayList list2 = new ArrayList(list1.subList(1, 4)); // (2)1번쩨 ~ 3번째 객체로 list2 생성
System.out.println("list1:" + list1); // list1:[5, 4, 2, 0, 1, 3]
System.out.println("list2:" + list2); // list2:[4, 2, 0]
Collections.sort(list1); // (3)list1과 lis2를 정렬한다.(기본 오름차순 정렬)
Collections.sort(list2);
System.out.println("list1:" + list1); // list1:[0, 1, 2, 3, 4, 5]
System.out.println("list2:" + list2); // list2:[0, 2, 4]
// lisst1이 list2의 모든 요소를 포함하고 있는가?
System.out.println("list1.containsAll(list2): " + list1.containsAll(list2));
// list1.containsAll(list2): true
list2.add("B"); // 추가하게 되면 기존의 값들이 한 칸씩 밀리게 됨
list2.add("C"); // 원래코드 list2.add(new String("C"));
list2.add(3,"A"); // 원래 그냥 add이면 맨 뒤에 추가되지만, 여기서는 3번째 자리에 A를 추가(추가할 위치 지정)
System.out.println("list1:" + list1); // list1:[0, 1, 2, 3, 4, 5]
System.out.println("list2:" + list2); // list2:[0, 2, 4, A, B, C]
list2.set(3,"AA"); // 3번째 인덱스에 있는 것을 AA로 변경(기존에 있는 것을 삭제하고 변경)
System.out.println("list1:" + list1); // list1:[0, 1, 2, 3, 4, 5]
System.out.println("list2:" + list2); // list2:[0, 2, 4, AA, B, C]
list1.add(0,"1"); // ArrayList에 문자열 1 추가 (기존에 있던 숫자 1과는 다름)
// indexOf( )는 지정된 객체의 위치(인덱스)를 알려준다.
System.out.println("index=" + list1.indexOf(new String("1"))); // 문자열 1의 위치(인덱스),index=0
System.out.println("index=" + list1.indexOf(1)); // 숫자 1의 위치(인덱스),index=2
System.out.println("list1:" + list1); // list1:[1, 0, 1, 2, 3, 4, 5]
System.out.println("list2:" + list2); // list2:[0, 2, 4, AA, B, C]
list1.remove(1); // 인덱스1번에 위치한 객체 삭제
System.out.println("list1:" + list1); // list1:[1, 1, 2, 3, 4, 5]
list1.remove(new Integer(1)); // 숫자 1을 삭제
System.out.println("list1:" + list1); // list1:[1, 2, 3, 4, 5]
System.out.println("list2:" + list2); // list2:[0, 2, 4, AA, B, C]
//list1에서 list2와 겹치는 부분만 남기고 나머지는 삭제한다
System.out.println("list1.retainAll(list2): " + list1.retainAll(list2)); // list1.retainAll(list2): true
System.out.println("list1:" + list1); // list1:[2, 4]
System.out.println("list2:" + list2); // list2:[0, 2, 4, AA, B, C]
//(4)list2에서 list1에 포함된 객체들을 삭제한다.
for(int i=list2.size()-1;i>=0;i--) { // ArrayList 배열명.size( )-> ArrayList의 크기
if(list1.contains(list2.get(i)))
list2.remove(i);
}
System.out.println("list1:" + list1); // list1:[2, 4]
System.out.println("list2:" + list2); // list2:[0, AA, B, C]
}
}
(1) ArrayList에는 객체만 저장 가능하다 왜? Object[ ](객체배열)이기 때문에 list.add(5) 이 코드는 autoboxing에 의해 기본형 -> 참조형으로 자동 변환된 것이다. 실제 코드는 list.add(new Integer(5))이다.
(2) subList의 내용을 바꾸지 않고 읽기만 한다면 ArrayList의 객체 생성을 안 해도 되지만 subList와 같은 내용의 ArrayList를 만들고 싶다면 새로운 new ArrayList를 선언해야 함
// List sub = list1.subList(1,4); sub은 읽기만 가능 [4, 2, 0]
// ArrayList list2 = new ArrayList(sub) sub와 같은 내용의 ArrayList 생성
(3) ArrayList(Collection c); 코드에서 Collection은 인터페이스이고 Collections.sort(list1); 코드에서 Collections는 유틸 클래스
(4)
1. get(i)로 list2에서 하나씩 꺼낸다. 2. contains( )로 꺼낸 객체가 list1에 있는지 확인 3. remove(i)로 해당 객체를 list2에서 삭제
-> list2.size( )는 6이 되면 Index 6 out of bounds for length 6라는라는 오류가 뜸(list size는 0부터 시작!) 배열은 index[5]부터 시작해서 -1을 해준다.
-> for문의 변수를 list 2.size( )-1부터 감소시키면서 거꾸로 반복시킨 이유: 만약 변수 i를 증가시켜가면서 삭제하면, 한 요소가 삭제될 때마다 빈 공간을 채우기 위해 나머지 요소들이 자리이동을 하기 때문에 올바른 결과를 얻을 수 없다. (자세한 건 뒤에)
-> 제어변수를 감소시켜가면서 삭제를 해야(뒤에서부터 삭제를 해야) 자리이동이 발생해도 영향을 받지 않고 작업이 가능하다.
ArrayList에 저장된 객체의 삭제 과정


- list.size( )는 5 / remove(0), remove(1), remove(2) … 이렇게 삭제됨
- 앞에서부터 삭제되기 때문에 시간도 더 걸릴 뿐 아니라 올바르지 못한 결과가 나올 수 있음

- list.size( )-1은 4 / remove(4), remove(3), remove(2) … 이렇게 삭제됨
- 빠르고 정확함
- 삭제했는데도 숫자가 남아 있다면 끝에서부터 지우지 않았기 때문!
LinkedList
배열의 장단점
| 장점 | 구조가 간단하고 데이터를 읽는 데 걸리는 시간(접근시간,access time)이 짧다 |
| index[0]을 읽어오는 것과 index[5]을 읽어오는 시간 동일 | |
| 단점 | - 크기를 변경할 수 없다.(프로그램 실행 중에) 1) 더 큰 배열 생성 2) 기존 내용을 복사 3) 참조변경 - 크기를 변경해야 하는 경우 새로운 배열을 생성 후 데이터를 복사해야 함 - 크기 변경을 피하기 위해 충분히 큰 배열을 생성하면, 메모리가 낭비됨 |
| - 비순차적인 데이터의 추가, 삭제에 시간이 많이 걸린다. (비순차적-> 중간에 객체를 추가, 삭제, 변경하는 것) - 데이터를 추가하거나 삭제하기 위해, 다른 데이터를 옮겨야 함 - 하지만 순차적인 데이터 추가(끝에 추가)와 삭제(끝부터 삭제)는 빠르다 |
LinkedList – 배열의 단점을 보완
- 배열과 달리 LinkedList는 불연속적으로 존재하는 데이터를 연결(link)(배열은 각 요소가 연속적)
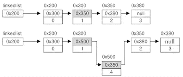
1) 데이터의 삭제: 단 한 번의 참조 변경만으로 가능

- 삭제하고자 하는 요소의 이전요소가 삭제하고자 하는 요소의 다음 요소를 참조하도록 변경
- 배열처럼 데이터를 이동하기 위해 복사하는 과정이 없어서 처리속도가 매우 빠름


Node -> 참조변수와 데이터를 갖고있는 이 네모 박스
next -> 다음 노드(자신의 다음 노드가 무엇인지 알려주는 참조변수)
Object obj -> 데이터
- 주소가 0x200인 노드가 다음 요소(노드)의 주소인 0x300(next)을 저장, 가리키고 있고, 데이터는 0(data)이다.
2) 데이터의 추가: 한 번의 Node객체 생성과 두 번의 참조 변경만으로 가능

- 새로운 요소를 생성한 다음 추가하고자 하는 위치의 이전 요소의 참조를 새로운 요소에 대한 참조로 변경해주고, 새로운 요소가 그다음 요소를 참조하도록 변경함
링크드 리스트(Linked list) – 연결리스트. 데이터 접근성이 나쁨

- 불연속적이라서 한 번에 다음 요소로 갈 수 없음 예) index[0]에서 바로 index[3]으로 갈 수 없음
- 링크드 리스트는 이동 방향이 단방향이기 때문에 다음 요소에 대한 접근은 쉽지만 이전 요소에 대한 접근은 어렵다.
더블리 링크드 리스트(doubly linked list) – 이중 연결리스트, 접근성 향상

- 서로 근접한 두 요소를 앞뒤로 이동할 수 있게 연결함(기존의 LinkedList는 index[1] -> index[0]으로 갈 수 없음, 자기 다음 요소밖에 모름)
- LinkedList에 참조변수를 하나 더 추가해 다음 요소에 대한 참조 뿐 아니라 이전 요소에 대한 참조가 가능


- next -> 다음 노드
- previous -> 이전의 노드
- obj -> 데이터
더블리 써큘러 링크드 리스트(doubly circular linked list) – 이중 원형 연결리스트

- doubly linked list의 첫 번째 요소와 마지막 요소를 서로 연결시킨 것(double linked list의 접근성을 보다 향상함)
- 이렇게 하면 마지막 요소의 다음 요소가 첫 번째 요소가 되고, 첫 번째 요소의 이전 요소가 마지막 요소가 된다.
-> LinkedList클래스는 ‘doubly linked list’로 구현되어 있음
ArrayList(배열기반) vs LinkedList(연결기반) – 성능 비교

-> 배열기반(ArrayList)은 연속적, 연결기반(LinkedList)은 불연속적
-> 배열의 경우 인덱스가 n인 요소의 값을 얻어 오고자 한다면 수식을 계산하면 해결됨
인덱스가 n인 데이터의 주소 = 배열의 주소 + n * 데이터 타입의 크기
예) arr[2]에 저장된 값을 얻어 오기 n은 2, 모든 참조형 변수의 크기는 4byte, 생성된 배열의 주소는 0x100 -> index[2]인 요소가 저장되어 있는 주소는 0x100 + 2 * 4 = 0x108이 된다.
| 컬렉션 | 읽기(접근시간) | 추가/삭제 | 비고 |
| ArrayList | 빠르다 | 느리다 | 순차적인 추가삭제는 더 빠름. 비효율적인 메모리의 사용(성능을 높이기 위해 배열을 크게) |
| LinkedList | 느리다 | 빠르다 | 데이터가 많을수록 접근성이 떨어짐 |
'멀티캠퍼스 풀스택 과정 > Java의 정석' 카테고리의 다른 글
| 자바의 정석8-4 Arrays, Comparator와 Comparable (0) | 2022.01.10 |
|---|---|
| 자바의 정석8-3 스택과 큐/Iterator, ListIterator, Enumeration (0) | 2022.01.10 |
| 자바의 정석8-1 컬렉션프레임워크(List, Set, Map) (0) | 2022.01.08 |
| 자바의 정석7-2 형식화 클래스(DecimalFormat,SimpleDateFormat) (0) | 2022.01.08 |
| 자바의 정석7-1 날짜와 시간클래스(Calendar, Date) (0) | 2022.01.08 |